BD RhapsodyTM单细胞靶向测序揭示FoxM1调控新型关节炎相关破骨细胞前体巨噬细胞的形成
破骨细胞(Osteoclasts )具有独特骨破坏能力,通过支持骨髓(bone marrow,BM)的骨重塑从而在维持骨骼稳态中起关键作用。此外破骨细胞也参与类风湿关节炎中病理性的关节炎骨侵蚀,其主要发生在滑膜侵入关节骨外表面的地方。但是目前对于BM和滑膜不同组织环境中破骨细胞的前体状态研究并不明确,尚不清楚它们是否源自单核细胞的相同前体状态。
2019年11月18日,日本大阪大学Masaru Ishii团队利用BD Rhapsody™平台鉴定到一种由FoxM1调控的新型关节炎相关破骨细胞前体巨噬细胞。其研究成果以“Identification of a novel arthritis-associated osteoclast precursor macrophage regulated by FoxM1”为题发表于《Nature Immunology》杂志。

下面小编为大家解析一下这篇文章的研究思路。
1.CIA小鼠的炎性滑膜中流式分选出功能性破骨细胞前体细胞AtoMs
研究者对胶原蛋白诱导的关节炎(CIA)发作1周的小鼠血液、BM和滑膜细胞进行了流式分选,得到在血液和BM中高表达的CX3CR1loLy6Chi细胞和仅在滑膜中存在的CX3CR1hiLy6Cint 细胞群体,并提出其分化轨迹:血液(R1)中的CX3CR1loLy6Chi细胞迁移到滑膜(R2)中,然后原位分化为CX3CR1hiLy6Cint细胞(R3),揭示关节炎中的破骨细胞仅起源于循环的骨髓来源细胞,而不是局部驻留的巨噬细胞。
此外,研究者还证明了完全分化的R3——CX3CR1hiLy6CintF4/80hi细胞(R3’)在发炎的滑膜中含有功能性破骨细胞前体细胞,与稳态骨重塑中常规破骨细胞前体不同,并将其定义为AtoMs(关节炎相关的破骨细胞巨噬细胞)(图1)。
图1 炎性滑膜中AtoMs具有较高的破骨细胞分化潜能
2. RNA-Seq分析鉴定FoxM1是R3 ’细胞的关键调控因子之一
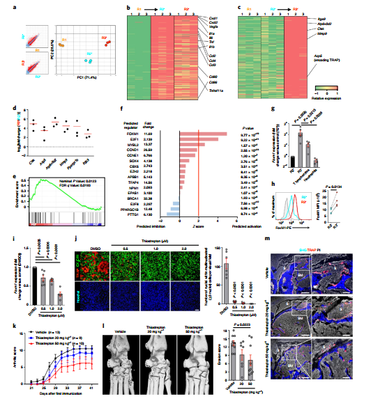
通过RNA-Seq对R1、R2 ’ 、R3’细胞进行分析表明,R3'细胞优先表达破骨细胞标记基因(Ctsk,Acp5,Mmp9,Atp6v0d2和Ppargc1b),基因集富集分析(GSEA)显示R3’细胞中与破骨细胞分化、线粒体翻译和氧化磷酸化相关的基因表达量增加。通过对R3’进行全局mRNA表达谱分析发现FoxM1是R3’细胞的关键调控因子,并通过体内、体外实验验证FoxM1的缺失会显著抑制破骨细胞生成并减轻关节处的骨侵蚀(图2)。
图2 RNA-Seq鉴定FoxM1是R3 ’细胞的关键调控因子之一
3. BD Rhapsody™单细胞靶向测序鉴定出有破骨细胞表型的新细胞亚群
研究人员从CIA小鼠滑膜中分离出8682个R3细胞,使用BD Rhapsody™单细胞多组学平台,定制BD小鼠免疫应答panel(包括Acp5、Ctsk、Atp6v0d2、Foxm1、Itgb3、Nfatc1在内的404个关联基因)进行单细胞靶向测序(Targeted single-cell RNA-Seq)。成功构建文库后,在Illumina HiSeq 3000平台进行测序,分析特异性表达鉴定新型细胞亚群[i1] P1表现出破骨细胞表型。如图3所示,相比较其他簇优先表达趋化因子受体和炎性细胞因子,P1细胞群体优先表达包括Foxm1在内的破骨细胞相关基因。
图3 CIA小鼠滑膜R3细胞的单细胞靶向测序分析
4. 类风湿性关节炎患者的滑膜中得到较高形成破骨细胞潜能的细胞类群
最后,使用CX3CR1和HLA-DR等破骨细胞标志基因来鉴定人类类风湿性关节炎患者的血液、滑液和滑膜组织中具有高破骨细胞潜力的细胞亚群。图4所示,从滑膜组织样本中得到CX3CR1 + HLA-DRhiCD11c + CD86 +细胞群体(对应小鼠AtoMs)具有很高的破骨细胞形成和Foxm1表达的潜力。FoxM1抑制剂thiostrepton抑制了人类破骨细胞形成,从而揭示了类风湿关节炎治疗的潜在靶标。
图4 类风湿性关节炎患者滑膜中CX3CR1+HLA-DRhiCD11c+CD86+细胞具有较高的形成破骨细胞潜能
原文链接;https://doi.org/10.1038/s41590-019-0526-7